Multi-level Converter PE26100

Multi-level Converter PE26100

PE26100

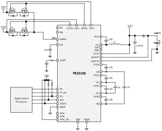
The PE26100 is a high-efficiency multi-level buck converter capable of providing low-profile, fast charging solutions for single-cell lithium batteries. The device operates as a regulated multi-level buck converter (4-level or 3-level modes) when a fixed input voltage, such as a USB power delivery (USB_PD) is applied. The reduced inductance associated with the multi-level allows the PE26100 to provide highly efficient 6A power delivery in a low profile (< 1 mm height) compact solution size. The PE26100 can be configured as a charge pump capacitor divider in divide-by-2 or divide-by-3 modes when a variable source, such as a USB programmable power source (USB_PPS), is applied. Devices can be connected in parallel to increase the fast-charging capability. Reverse boost support is available for on-the-go (OTG) or reverse wireless charging with up to 10W. Accurate telemetry measurements are available via an I2C interface. The PE26100 operates over a wide range input from 4.5V to 18.5V, is compatible with the latest USB and Qi wireless charging standards.

Technical Resources

You can view technical documents about Power Semiconductor.
Click the download button to view or download the file.
*The information in the datasheets may be modified without notice or may become unavailable.

Specifications

IOUT [A]

6

VIN [V]

4.5-18.5

VOUT [V]

3.2-5

Package

WLCSP

Product Family

Multi-level Converters

Key Features

Products displayed on this site are protected under one or more of the following U.S. Patents.

Product Lifecycle Stages

Pre Release

This product is in early production and may still be undergoing engineering validation; availability is limited and subject to change.

In Production

This product has completed validation and is recommended for new and existing designs.

Not Recommended for New Design (NRND) 

This product has completed validation and is recommended for new and existing designs.

Last Time Buy

This product is being phased out and will soon be obsolete; please contact sales for final availability and replacement options.

Obsolete

This product is no longer offered. Please contact sales for replacement options.

Markets

Power Management

Markets

  • RF Switches All

    Industry-leading linearity and RF performance
    HaRP™ technology enhancement reduces gate lag and insertion loss drift
    Monolithic CMOS solution that integrates RF, analog and digital
    Best-in-class ESD and reliability
  • High Linearity RF Switches

    Industry-leading linearity and RF performance
    HaRP™ technology enhancement reduces gate lag and insertion loss drift
    Monolithic CMOS solution that integrates RF, analog and digital
    Best-in-class ESD and reliability
  • High Isolation RF Switches

    Industry-leading isolation and RF performance
    HaRP™ technology enhancement reduces gate lag and insertion loss drift
    Monolithic CMOS solution that integrates RF, analog and digital
    Best-in-class ESD and reliability
  • Low Insertion Loss RF Switches

    Industry-leading insertion loss and RF performance
    HaRP™ technology enhancement reduces gate lag and insertion loss drift
    Monolithic CMOS solution that integrates RF, analog and digital
    Best-in-class ESD and reliability
  • Antenna Tuning Switches

    Industry-leading RF power handling and ruggedness
    Best-in-class harmonic and linearity
    Small form factor with robust ESD and reliability
  • 75Ω Wired Broadband Switches

    Unmatched linearity performance for DOCSIS 3.1
    HaRP™ technology enhancement reduces gate lag and insertion loss drift
    Monolithic CMOS solution that integrates RF, analog and digital
    Best-in-class ESD ratings and reliability
  • Broadband RF Switches

    Wideband support with a frequency range from 0 Hz to 67 GHz
    Industry-leading insertion loss, isolation, linearity and settling time
    HaRP™ technology enhancement reduces gate lag and insertion loss drift
    Best-in-class ESD and reliability
  • High Power Switches

    Industry-leading power handling and RF performance
    HaRP™ technology enhancement reduces gate lag and insertion loss drift
    Monolithic CMOS solution that integrates RF, analog and digital
    Best-in-class ESD and reliability
  • Automotive Switches

    AEC-Q100 Grade 2-certified supporting temperatures up to +105°C
    HaRP™ technology enhancement reduces gate lag and insertion loss drift
    Monolithic CMOS solution that integrates RF, analog and digital
    Best-in-class ESD and reliability
  • Extended Temperature RF Switches

    Wide temperature range support from -55°C to +125°C
    HaRP™ technology enhancement reduces gate lag and insertion loss drift
    Monolithic CMOS solution that integrates RF, analog and digital
    Best-in-class ESD and reliability
  • 75Ω Wired Broadband RF Digital Step Attenuators

    High linearity, fast switching time with wide bandwidth
    Best-in-class attenuation error with fine attenuation steps
    Monolithic CMOS solution that integrates RF, analog and digital
    Excellent ESD protection and reliability
  • Glitchless RF Digital Step Attenuators

    High linearity, fast switching time with wide bandwidth
    Best-in-class attenuation error with fine attenuation steps
    Monolithic CMOS solution that integrates RF, analog and digital
    Excellent ESD protection and reliability
  • General-purpose RF Digital Step Attenuators

    High linearity, fast switching time with wide bandwidth
    Best-in-class attenuation error with fine attenuation steps
    Monolithic CMOS solution that integrates RF, analog and digital
    Excellent ESD protection and reliability
  • 2.4 GHz IoT FEMs

    Industry-leading monolithic Wi-Fi RF front-end solutions
    High linearity performance for Wi-Fi 6 and W-Fi 6E
    Compact form factors integrating high-performance RF, analog and digital
    Best-in-class ESD and reliability
  • Phase Shifters

    Ideal solutions for optimizing transmission phase angle
    Low root-mean-square (RMS) phase and amplitude error with fine phase resolution
    Digital control interface with parallel and serial programming options
    Best-in-class ESD and reliability
  • Monolithic Phase & Amplitude Controllers (MPACs)

    Reliable phase and amplitude control for next-generation communications
    Monolithic CMOS solution that integrates RF, analog and digital
    Integrated solution for Doherty power amplifier optimization (MPAC–Doherty)
  • Digital Tunable Capacitors (DTCs)

    Small form factor with high Q
    Monolithically integrated impedance tuning solution
    Wide-band tuning coverage, minimum mismatch losses, high linearity and fast switching speed
    Best-in-class ESD and reliability
  • Power Limiters

    Highly integrated solutions, smaller and more reliable than PIN-diode solutions
    Adjustable threshold control for maximum design flexibility
    High power handling and linearity required for wide-dynamic-range designs
    Fast response and recovery times for instantaneous protection and rapid return
  • Prescalers

    Exceptional performance with high-frequency support up to 13.5 GHz
    Low phase noise performance and low power consumption solutions
    Bare-die solutions for a wide variety of compact high-performance applications
    Best-in-class ESD and reliability
  • Mixers

    Broadband quad MOSFET array cores for high performance
    Industry-leading linearity, isolation and low conversion loss
    Available in MSOP, DFN and QFN packages
    Best-in-class ESD and reliability
  • Switch LNA

    Integrates dual-channel LNA with bypass function & high-power switch
    20W average RF input power
    Low noise figure of 0.9 dB
    +105°C operating temperature
  • Charge Pump Capacitor Divider

    Unique, patented architecture to enable higher overall system, power conversion efficiency
    Fully integrated solutions from 15W to 160W
    Virtually lossless (up to 99% peak) conversion and soft-switching topology
    Parallel operation to higher power levels
    Available through our parent company Murata
  • 2-Stage Buck Regulators

    Family of DC-DC buck voltage regulators ICs and modules for telecoms, datacoms, server and storage applications
    Compact solution size offering best-in-class efficiencies for low profile applications (<1.2mm)
    Fully programmable via I2C and with accurate on-board telemetry
    Available through our parent company Murata
  • 2-Stage Boost Regulators - LED Backlight Drivers

    Ultra-high efficiency (up to 96%) LED boosts for LCD displays
    Product family includes products for 1-cell, 2-cell, and 3-cell inputs such as tablets, notebooks and 2-in-1 convertibles
    Enables very low profile (<0.7 mm) solutions and halves power-conversion losses compared to leading alternatives
    Up to 15-bit resolution via I²C or PWM control
    High accuracy with tight matching at low LED current
  • Multi-level Converters

    Industry-first 4-level and 3-level conversion for fixed input voltages (USB_PD)
    Configurable as charge pump divide-by-3 and divide-by-2 for variable input voltages (USB_PPS)
    Wide range input voltage 4.5V to 18V compatible with USB and wireless charging Qi sources
    Reverse boost capability
    High-accuracy current and voltage telemetry
    Best-in-class efficiency for low-profile applications (<1 mm)
    Targets fast-charging battery applications

Power Management

RF Mixers & Limiters

Front End Modules

RF Phase & Amplitude Control

Skip to content